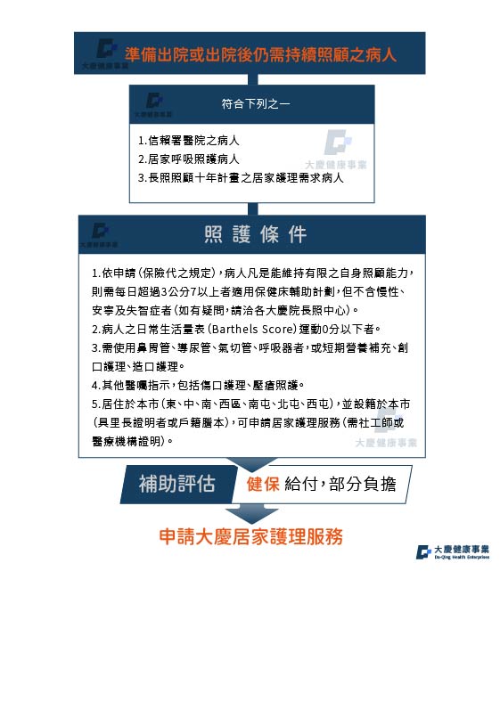
出院後需持續照顧之病人,包括留置管路之病人、居家呼吸照護病人、長期照顧十年計畫之居家護理需求病人。
二、 服務項目
1. 一般身體檢查及評估
2. 胃管、尿管、氣切更換及護理指導
3. 傷口照護、造口照護及相關照護技能指導
4. 管路移除之訓練指導
5. 抽痰及胸腔物理治療指導
6. 血糖速測
7. 皮下、肌肉注射、代採檢體
8. 膀胱灌洗
9. 灌腸及糞便填塞處理
10. 個案及家屬健康問題諮詢及指導
11. 個案照顧之護理指導及提供相關衛教資料
12. 復健、營養指導及轉介
13. 家庭環境的安全評估及建議
14. 提供醫療輔具、器材建議
15. 媒合重度居家醫療服務
16. 長照相關資源連結與轉介
17. 長期照護機構評鑑諮詢
三、 收案條件
2. 胃管、尿管、氣切更換及護理指導
3. 傷口照護、造口照護及相關照護技能指導
4. 管路移除之訓練指導
5. 抽痰及胸腔物理治療指導
6. 血糖速測
7. 皮下、肌肉注射、代採檢體
8. 膀胱灌洗
9. 灌腸及糞便填塞處理
10. 個案及家屬健康問題諮詢及指導
11. 個案照顧之護理指導及提供相關衛教資料
12. 復健、營養指導及轉介
13. 家庭環境的安全評估及建議
14. 提供醫療輔具、器材建議
15. 媒合重度居家醫療服務
16. 長照相關資源連結與轉介
17. 長期照護機構評鑑諮詢
1. 依申請健保給付之規定,病人只能維持有限之自我照顧能力,即清 醒時間超過百分之五十以上活動限制在床上或椅子上;或病人完全無法活動,不能進行任何自我照顧,完全限制在床上或椅子上
2. 病人之巴氏量表(Barthel’s Score)達60分以下者。
3. 病人有明確之醫療與護理照護項目需要服務者,如留置鼻胃管、氣切管、導尿管、壓瘡傷口等。
4. 病情穩定,能在家中進行醫療與護理措施者。
5. 居住於台中市(中區、東區、西區、南區、北區、西屯區、南屯區、北屯區,以及烏日區、大里區、太平區、霧峰區、大肚區),來回車程不超過1小時距離者。
6. 同意接受付費服務者(需簽訂居家照護合約書)。
四、 服務費用
2. 病人之巴氏量表(Barthel’s Score)達60分以下者。
3. 病人有明確之醫療與護理照護項目需要服務者,如留置鼻胃管、氣切管、導尿管、壓瘡傷口等。
4. 病情穩定,能在家中進行醫療與護理措施者。
5. 居住於台中市(中區、東區、西區、南區、北區、西屯區、南屯區、北屯區,以及烏日區、大里區、太平區、霧峰區、大肚區),來回車程不超過1小時距離者。
6. 同意接受付費服務者(需簽訂居家照護合約書)。
1. 訪視費及醫療耗材費
(1) 符合健保收案者,依規定部分負擔5%(領有重大傷病卡、福保、榮民(眷)者免部分負擔)
(2)不符合健保收案者,需自費,其費用比照本院所公告之收費標準。
(2)不符合健保收案者,需自費,其費用比照本院所公告之收費標準。
2. 交通費:健保不給付,居住於台中市(南區、烏日區、大里區、太平區)150元,其它地區皆收200元
3. 其他費用:特殊材料:按實計價。
4. 收費方式:依健保收費原則及所訂定之相關收費標準於每次訪視時收取費用,提供居家護理費用明細表。
五、 申請方式
1. 住院病人:由醫師、護理人員聯絡居家護理或由出院準備專任護理師聯繫。
2. 非住院病人:家屬電話直接聯絡或經長照中心轉介,由居家護理師實際評估後收案。
六、服務參考流程

